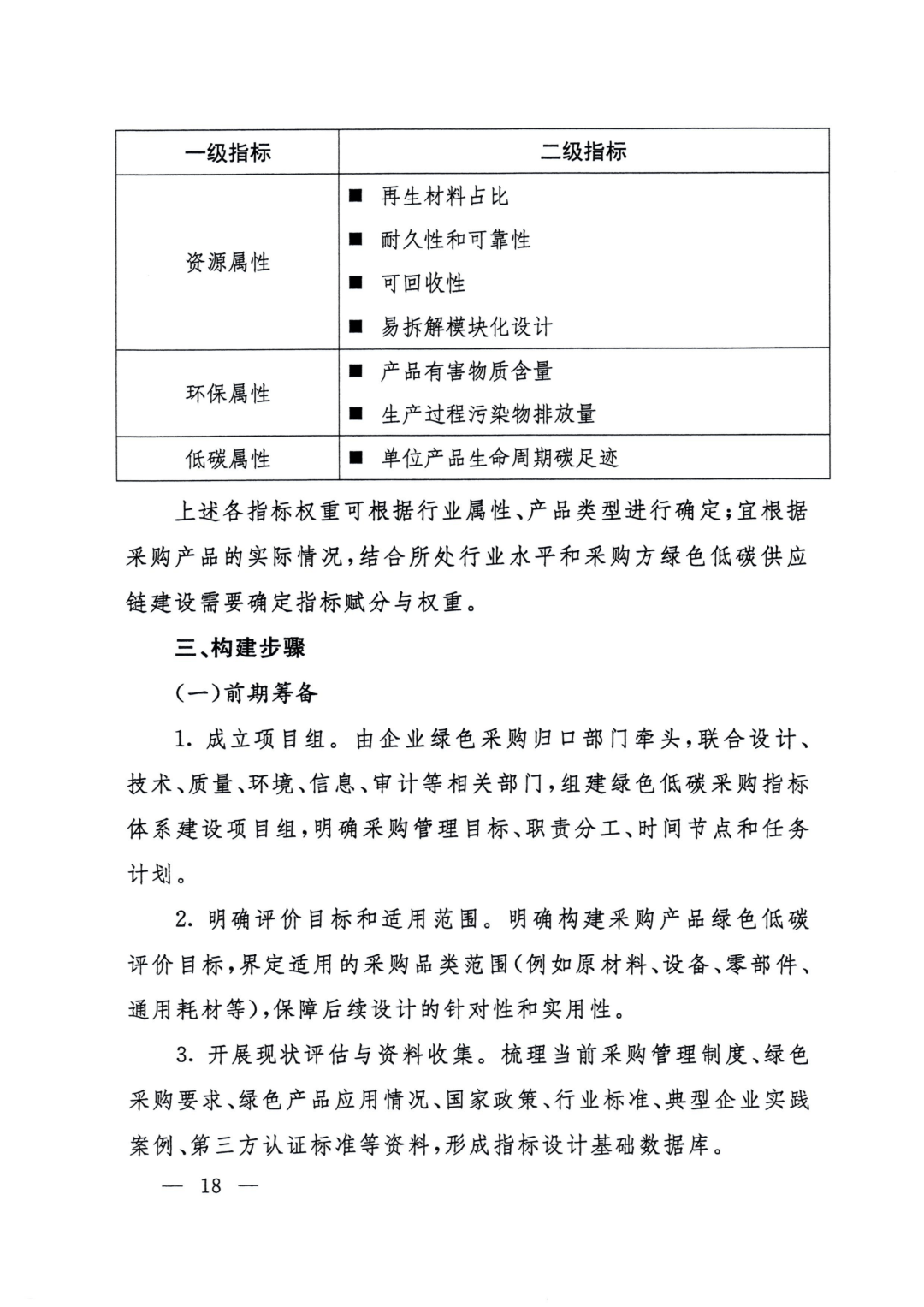
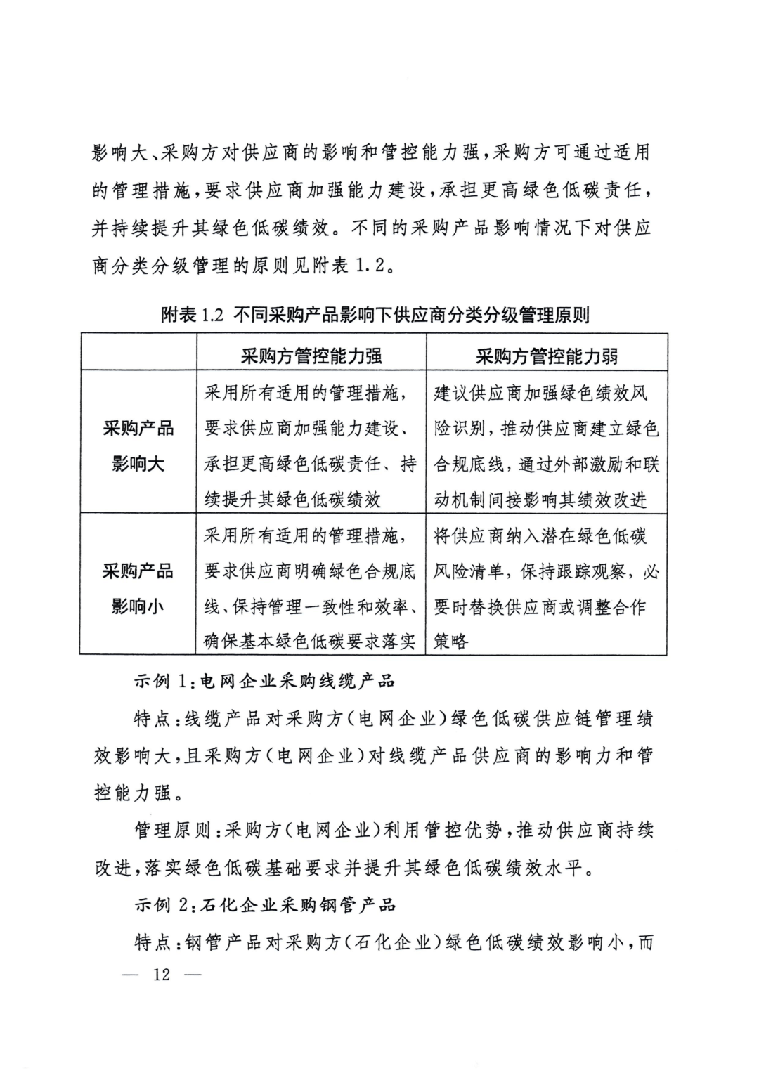
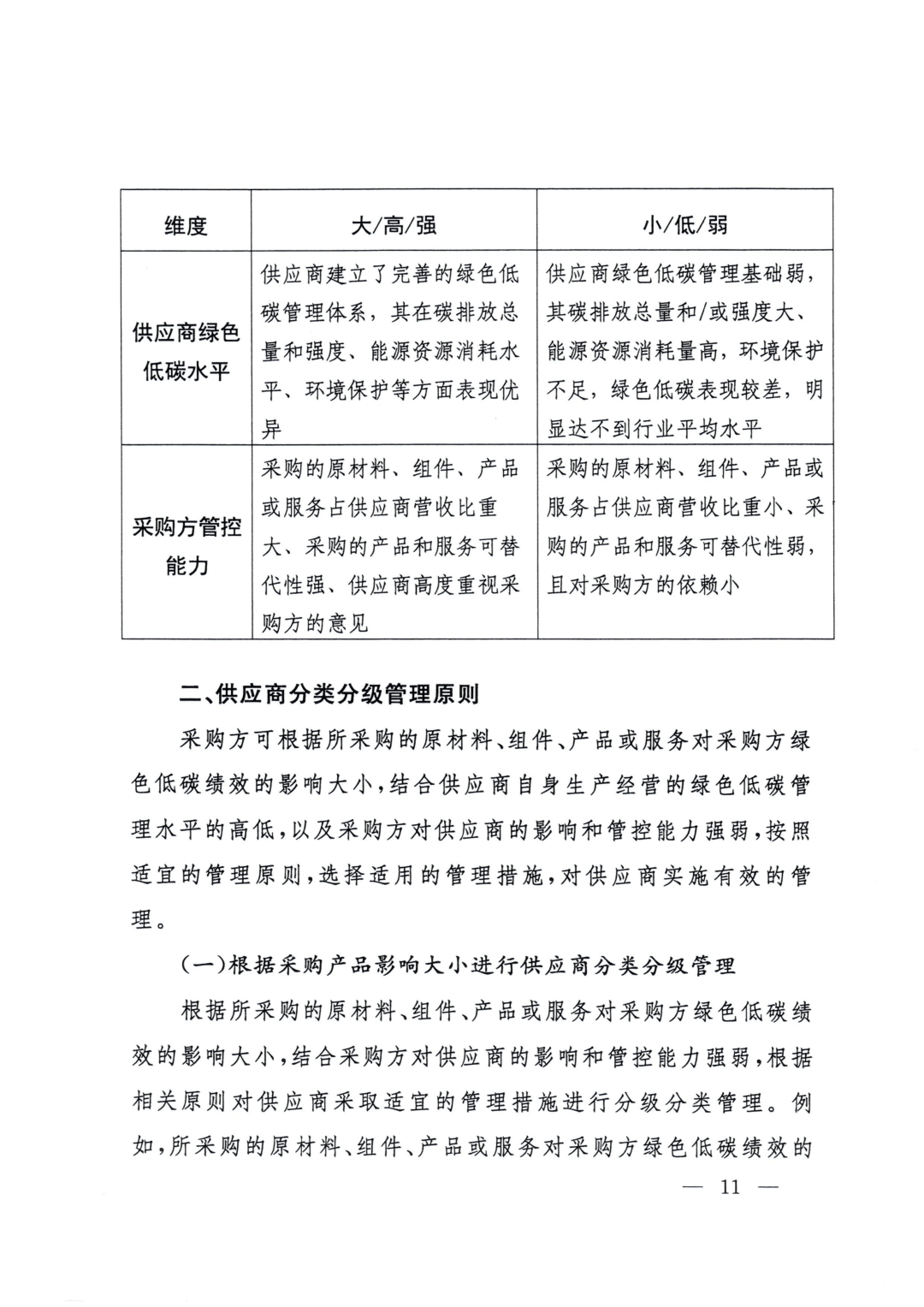
关于我们
开封开财企业管理咨询有限公司成立于2020年7月,注册资本500万元,是开封国有资产投资经营集团有限公司下属全资子公司。公司坚持以市场需求为导向,以客户满意为目标,与时俱进、开拓创新,逐步拓宽服务领域与范围,不断向专业化、系统化、多元化的综合性、全过程咨询服务公司转型发展。
联系我们
开封开财企业管理咨询有限公司
注册地址:河南自贸试验区开封片区宋城路126号铂金瀚宫1号楼2层西
办公地址:河南自贸试验区开封片区宋城路126号铂金瀚宫1号楼2层西
工作时间:09:00-12:00 13:00-17:00(工作日)
Copyright © 2024 All rights reserved. 开封开财企业管理咨询有限公司 版权所有 豫ICP备2021026817号
地址:河南省开封市龙亭区金明大道146号 邮编:475000
技术支持:郑州信源信息技术股份有限公司
网站总浏览次数:110626次 平台登录次数:9645次